Tumores pineales incidentales pediátricos en mi consultorio
Joaquín Pérez Zabala,1 Romina Argañaraz,2 Beatriz Mantese3
1. Médico de Planta, Servicio de Neurocirugía, Hospital Juan P. Garrahan
2. Jefa de Clínica, Servicio de Neurocirugía, Hospital Juan P. Garrahan
3. Jefa de Servicio, Servicio de Neurocirugía, Hospital Juan P. Garrahan
Introducción
Los tumores pineales incidentales se definen como lesiones ocupantes de espacio cuya topografía de origen reside en la región pineal. Esta área se encuentra limitada a nivel dorsal por el esplenio del cuerpo calloso, a nivel ventral por la placa cuadrigeminal y a nivel caudal por la cisterna de la placa cuadrigeminal y la superficie superior del vermis. La glándula pineal o epífisis se encuentra adherida a la pared posterior del III ventrículo. El término incidental hace referencia a un hallazgo inesperado que frecuentemente se evidencia al visualizar una neuroimagen ya sea una TC de encéfalo o RM de encéfalo en un paciente que no presenta signo-sintomatología asociada y cuya indicación del estudio diagnóstico etiológico no se encontraba dirigida a este hallazgo.1
Los tumores pineales representan el 0,5% de todos los tumores del sistema nervioso central en adultos, mientras que en la población pediátrica el 2,5-8,5%.* Dentro de la región pineal se destacan cuatro grupos tumorales: tumores de las células parenquimatosas, tumores de las células germinales, tumores embrionarios y tumores de estructuras adyacentes (Tabla 1). Una reciente incorporación a la clasificación de la WHO de 2021 (5ta Edición) es el tumor mixoide desmoplásico SMARCB1- mutante cuyo pronóstico aún es incierto.2,3
Tabla 1. Tumores de la Región Pineal (Grado)
Tumores de células germinales
- Germinoma (IV) - Carcinoma embrionario (IV) - Coriocarcinoma (IV) - Teratoma: _ Maduro (I) _ Inmaduro (N/A) _ Transformación Maligna (IV) -Tumor mixto de células germinales (IV) |
Tumores de células parenquimatosas
- Pineocitoma (I) - Tumor pineal parenquimatoso de diferenciación indeterminada (II-III) - Tumor papilar de la región pineal (II-III) - Pineoblastoma (IV) -Tumor mixoide desmoplásico de la región pineal |
Tumores embrionarios
- Tumor teratoide rabdoide atípico (IV) - Tumor embrionario de rosetas multicapa (IV) |
Tumores de estructuras adyacentes
- Tumores de plexo coroideo (I-III) - Meningioma (I-III) - Ependimoma (II-III) - Glioma (I-IV) |
Presentación Clínica
Los tumores pineales pediátricos, independientemente de su histología, generalmente se manifiestan mediante tres mecanismos:
1- Elevación de la presión intracraneana debido a hidrocefalia.
2- Compresión del tronco encefálico o del cerebelo.
3- Disfunción endocrinológica.
La signo-sintomatología se relaciona con el efecto de masa ejercido sobre las estructuras neuroanatómicas relacionadas o con la subsecuente dilatación triventricular secundaria a la estenosis del acueducto de Silvio. La presentación clínica es de carácter proteiforme y se destacan el deterioro de la reactividad, cefalea acompañada de náuseas y vómitos nocturnos o matutinos, vértigo y diversas alteraciones visuales. Entre las últimas podemos destacar al edema de papila, el síndrome de Parinaud/Körber-Salus-Elschnig o Síndrome mesencefálico dorsal, caracterizado por la paresia en la mirada superior (mirada en sol naciente) presente en el 50-75% de los casos, nistagmo de convergencia y retracción, disociación pupilar a la luz (Pupila de Pseudo-Argyll Robertson), retracción palpebral (signo de Collier). A su vez, la diplopía horizontal secundaria a la paresia muscular de los rectos laterales por el compromiso del VI par craneal o la diplopía vertical y oblicua secundaria a la paresia muscular del oblicuo superior por el compromiso del IV par craneal caracterizada por la dificultad para la lectura, el descenso de escaleras y la compensación mediante el tilt cefálico contralateral denominado signo de Bielschowsky.
Menos frecuentemente, el compromiso de la extensión tumoral hacia la fosa posterior puede desencadenar ataxia y nistagmo horizontal por compromiso vermiano superior y de los pedúnculos cerebelosos superiores. El deterioro de la reactividad puede ser consecuencia de la afectación del sistema reticular activador ascendente. A su vez, la oftalmoparesia asociada a midriasis, ptosis y anisocoria responde al compromiso del núcleo oculomotor de Edinger-Westphal. En cuadros avanzados el dolor espinal o la irritabilidad son secundarios a la diseminación leptomeníngea mientras que la diabetes insípida o la pubertad precoz revelan el compromiso hipotalámico.
Tipos tumorales según origen
Tumores de origen pineal
Estos tumores potencialmente se pueden diferenciar en distintas líneas celulares. Entre ellas la línea neuronal, ependimaria, astrocitaria, componentes mesenquimáticos y retinoblastoma (asociado a alteraciones genéticas: Gen Rb, cromosoma 13).
Pineocitoma
Es un tumor de bajo grado (I) y escasa celularidad, circunscripto a la glándula pineal aumentando su diámetro global. Infrecuentemente presenta fenómenos hemorrágicos y requiere un seguimiento estrecho imagenológico para diagnosticar las modificaciones morfológicas a lo largo del tiempo.
Tumor papilar de la región pineal
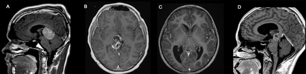
Es un tumor de grado intermedio (II-III) infrecuente que posee múltiples quistes, es heterogéneo y posee realce con contraste de los componentes sólidos y de las paredes quísticas. (Figura 1: D).
Tumor pineal parenquimatoso de diferenciación indeterminada
Es un tumor de grado intermedio (II-III) que posee características tanto del pineocitoma como del pineoblastoma. Imagenológicamente suelen ser lesiones heterogéneas y con mayores lobulaciones que los pineocitomas, y menor tamaño o riesgo de fenómenos hemorrágicos que los pineoblastomas.
Pineoblastoma
Es un tumor de alto grado (IV) con la capacidad de un crecimiento extenso (>5 cm), realce difuso con contraste, frecuente presencia de calcificaciones diseminadas con áreas quísticas asociadas. Presentan una elevada celularidad por lo cual restringen en difusión. Su propensión hacia la diseminación requiere una evaluación imagenológica completa del neuroeje. (Figura 1: C).
Tumores de células germinales
Estos tumores se clasifican en germinomas, carcinomas embrionarios, carcinomas del saco vitelino, coriocarcinomas y teratomas. Poseen alteraciones genéticas como la ganancia de 12p y el cromosoma X.
Germinoma
Es el tumor germinal de mayor frecuencia. Es de alto grado (IV) y posee una prevalencia mayor en el sexo masculino, es mayoritariamente sólido aunque puede poseer áreas quísticas. Suelen verse calcificaciones focales desplazadas o que envuelven a la glándula pineal. El componente sólido es hiperdenso en la TC de encéfalo y posee realce con contraste en la secuencia T1. (Figura 1: A).
Tumores no germinomatosos
Teratoma
Son tumores de distintos grados (I-IV) con mayor prevalencia en el sexo masculino y en pacientes menores a los 9 años. Suelen tener componentes sólidos y quísticos, con áreas de calcificación y tejido adiposo. (Figura 1: B).
Tumor mixto de células germinales
Son tumores de alto grado (IV) que no poseen características propias imagenológicas que los definan ya que coexisten componentes de distintos tipos de células germinales.
Otras Lesiones
Glioma Tectal
Se debe considerar su diagnóstico ante el hallazgo de un desplazamiento de la glándula pineal sin alteraciones morfológicas hacia dorsal. Histológicamente son astrocitomas pilocíticos que infrecuentemente requieren conducta neuroquirúrgica.
Glioma Talámico
Con cierta similitud con los gliomas tectales se debe considerar su diagnóstico ante el hallazgo de un desplazamiento de la glándula pineal pero en este caso hacia contralateral o caudal. El índice de sospecha debe ser elevado ante el hallazgo de una lesión por fuera de la línea media.

Figura 1. Tipos Tumorales más frecuentes. A: Germinoma. B: Teratoma. C: Pineoblastoma. D: Tumor papilar.
Diagnósticos diferenciales
Calcificación pineal
Son un hallazgo fisiológico presente en el 50% de los pacientes en la adolescencia y en el 100% aproximadamente de los pacientes adultos. Este hallazgo aislado ante la ausencia de otras alteraciones morfológicas sugiere la ausencia de un tumor pineal, excepto en los pacientes cuya edad es inferior a los 3 años.
Quiste pineal
Los quistes pineales poseen una prevalencia del 50% en pacientes sin sintomatología asociada, por lo cual al igual que las calcificaciones pineales son consideradas hallazgos fisiológicos. Son el resultado de la degeneración focal de la glándula pineal y contienen tejido glial hipocelular. Se describen los quistes aracnoideos o menos frecuentemente los dermoides y epidermoides. Ante la ausencia de alteraciones morfológicas asociadas no poseen potencial neoplásico, sin embargo requieren seguimiento por su eventual efecto de masa ante un incremento de tamaño.4
Conducta diagnóstica terapéutica
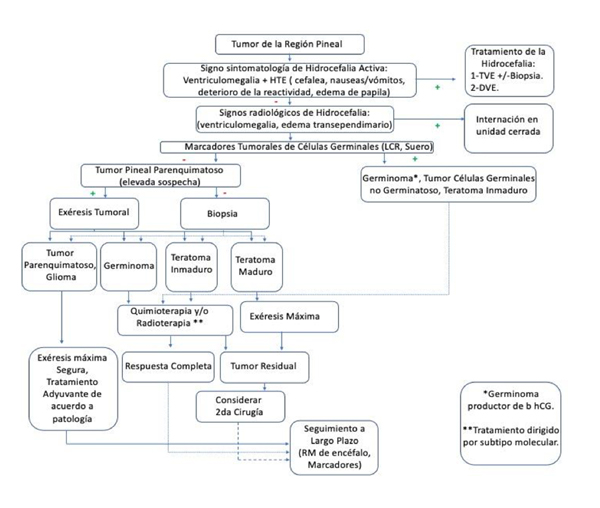
Los pacientes pediátricos con tumores en la región pineal presentan características exclusivas, ya que la información obtenida de los marcadores en suero o en líquido cefalorraquídeo (LCR) y el análisis tisular determinan el ulterior tratamiento, que no necesariamente requiere la exéresis tumoral. (Tabla 2). El tratamiento de la hidrocefalia y el diagnóstico tumoral etiológico presentan objetivos diferenciales y, sin embargo, relacionados ya que pueden llevarse a cabo mediante la Tercer Ventriculostomía Endoscópica (TVE).
Tabla 2. Marcadores tumorales
Alfa Feto Proteína |
Beta Gonadotrofina Coriónica Humana |
Fosfatasa |
Melatonina |
|
Germinoma |
- |
+ |
+ |
- |
Teratoma |
+ |
- |
- |
- |
Carcinoma embrionario |
+ |
+ |
+ |
- |
Coriocarcinoma |
- |
+ |
+/- |
- |
Tumor del saco vitelino |
+ |
- |
+/- |
- |
Pineoblastoma |
- |
- |
- |
+ |
Pineocitoma |
- |
- |
- |
+ |
Los avances técnicos y la experiencia adquirida en neuroendoscopia han permitido reducir la morbimortalidad de los procedimientos en la región pineal. La TVE es el procedimiento de elección para el tratamiento de la hidrocefalia obstructiva. Ésta permite alcanzar tres objetivos: tratamiento de la hidrocefalia, obtención de LCR y la biopsia tumoral (ante la existencia de extensión de la porción anterior del III ventrículo). (Figura 2).
La exéresis tumoral es la indicación para todos los tumores con marcadores negativos, excepto el germinoma.

Figura 2. Algoritmo diagnóstico-terapéutico.5
Conclusión
Los tumores pineales incidentales son un verdadero desafío diagnóstico- terapéutico para el neurocirujano pediátrico. Requieren de un manejo integral multi e interdisciplinario y un enfoque individualizado para alcanzar una mayor sobrevida y un pronóstico más favorable.
BIBLIOGRAFÍA